01โครงสร้างและอำนาจหน้าที่
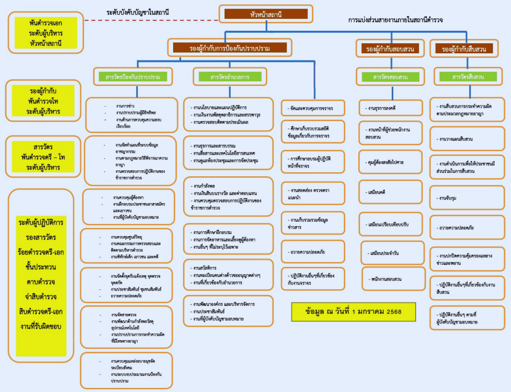
โครงสร้างสถานีตำรวจ
อำนาจหน้าที่และภารกิจของสถานีตำรวจ
สถานีตำรวจ มีหน้าที่ตามประมวลกฎหมายวิธีพิจารณาความอาญา และตามกฎหมายอื่นอันเกี่ยวกับความผิดในคดีอาญาภายในเขตอำนาจการรับผิดชอบหรือเขตพื้นที่การปกครอง รวมถึงการรับผิดชอบในด้านการงานและการปกครองบังคับบัญชาถัดรองลงไปจากกองบังคับการตำรวจนครบาล(1-9) หรือตำรวจภูธรจังหวัด เพื่อรักษาความปลอดภัยในชีวิตและทรัพย์สิน ความมั่นคงภายใน บริการทางสังคม ชุมชน และมวลชนสัมพันธ์ การพัฒนางานบริหารและงานจเรตำรวจ การป้องกันปราบปรามอาชญากรรมและการรักษาความสงบเรียบร้อย รวมถึงงานกิจการพิเศษ และงานอื่น ๆ ที่เกี่ยวข้องกับสถานีตำรวจ ซึ่งงานในสถานีตำรวจ แบ่งออกเป็น 5 สายงาน ดังนี้
1) งานอำนวยการ
มีหน้าที่เกี่ยวกับการอำนวยการ การวางแผน การตรวจสอบติดตามและประเมินผลงานที่เกี่ยวกับนโยบาย ยุทธศาสตร์ และแผนงานของสถานีตำรวจ งานการบริหารบุคลากร งานจเรตำรวจงานกิจการพิเศษ งานความมั่นคง การศึกษา การฝึกอบรม งานวิชาการ สวัสดิการ การพัฒนา การบริหารจัดการ งบประมาณ การเงิน การพัสดุ การพลาธิการและสรรพาวุธ การส่งกำลังบำรุง รวมทั้งลักษณะงานอื่น ๆ ที่เกี่ยวข้องหรือเป็นส่วนประกอบของงานดังกล่าว เพื่อส่งเสริมหรือสนับสนุนการปฏิบัติงานของสถานีตำรวจ 2) งานป้องกันปราบปราม
มีหน้าที่เกี่ยวกับการวางแผน อำนวยการ สั่งการ ควบคุม กำกับ ดูแล ตรวจสอบติดตามและประเมินผล ตลอดจนปฏิบัติงานในด้านการป้องกันอาชญากรรมและรักษาความสงบเรียบร้อยงานคณะกรรมการตรวจสอบและติดตามการบริหารงานตำรวจ งานชุมชนและมวลชนสัมพันธ์ในรูปแบบต่าง ๆ รวมทั้งงานที่มีลักษณะเกี่ยวข้องหรือเป็นส่วนประกอบของงานนี้ เพื่อมิให้เกิดอาชญากรรมขึ้นในเขตอำนาจ การรับผิดชอบหรือพื้นที่ปกครองของสถานีตำรวจ
3) งานจราจร
มีหน้าที่เกี่ยวกับการวางแผน อำนวยการ สั่งการ ควบคุม กำกับ ดูแล ตรวจสอบและประเมินผลงานด้านการควบคุมจราจร จัดการและบังคับใช้กฎหมายเกี่ยวกับจราจร งานจราจรตามโครงการพระราชดำริ รวมทั้งงานที่มีลักษณะเกี่ยวข้องหรือเป็นส่วนประกอบของงานนี้ เพื่อป้องกันไม่ให้เกิดปัญหาด้านการจราจร ในเขตอำนาจการรับผิดชอบหรือพื้นที่ปกครองของสถานีตำรวจ ตลอดจนพื้นที่ที่มีการจราจรต่อเนื่องกัน
4) งานสืบสวน
มีหน้าที่เกี่ยวกับการวางแผน อำนวยการ สั่งการ ควบคุม กำกับ ดูแล ตรวจสอบติดตามและประเมินผล ตลอดจนปฏิบัติงานในด้านการสืบสวน อาชญากรรม การกระทำความผิดตามพระราชบัญญัติที่มีโทษทางอาญาทุกฉบับ ตลอดจนองค์กรหรือเครือข่ายที่อยู่เบื้องหลัง รวมทั้งงานที่มีลักษณะเกี่ยวข้องหรือเป็นส่วนประกอบของงานนี้ เพื่อมิให้เกิดอาชญากรรมขึ้นในเขตอำนาจการรับผิดชอบหรือพื้นที่ปกครองของสถานีตำรวจ
5) งานสอบสวน
มีหน้าที่เกี่ยวกับการวางแผน อำนวยการ สั่งการ ควบคุม กำกับ ดูแล ตรวจสอบติดตามและประเมินผลด้านการสอบสวนคดีอาญา การมีความเห็น การให้ความเห็นชอบ หรือเป็นส่วนประกอบของงานนี้ เพื่ออำนวยความยุติธรรมให้แก่ประชาชนในการสืบสวนสอบสวนคดีอาญาให้บังเกิดประสิทธิภาพสูงสุดในเขตอำนาจการรับผิดชอบหรือพื้นที่ปกครองของสถานีตำรวจ.
ข้อมูล ณ วันที่ 1 มกราคม 2568
อำนาจหน้าที่ของสถานีตำรวจ ตาม พ.ร.บ.ตำรวจแห่งชาติ มาตรา6
คำสั่ง ตร. ที่ 537/2555 และ คำสั่ง ตร. ที่ 538/2555
คำสั่งสำนักงานตำรวจแห่งชาติ ที่ 538/2555 เรื่องการปฏิบัติและอำนาจหน้าที่ความรับผิดชอบพนักงานสอบสวนฯ
คำสั่งสำนักงานตำรวจแห่งชาติ ที่ 537/2555 เรื่องการกำหนดอำนาจหน้าที่ของตำแหน่งในสถานีตำรวจ
อำนาจหน้าที่ตามกฎหมายอื่น
- พ.ร.บ.ตำรวจแห่งชาติ พ.ศ.2565
- ประมวลกฎหมายอาญา
- ประมวลกฎหมายพิจารณาความอาญา
- พ.ร.บ.จราจรทางบก พ.ศ.2522
- คำสั่ง ตร.537/2555 : เรื่องกำหนดอำนาจหน้าที่ตำแหน่งในสถานีตำรวจ
- คำสั่ง ตร.538/2555 : เรื่องการปฏิบัติและอำนาจหน้าที่ความรับผิดชอบของพนักงานสอบสวนและผู้ปฏิบัติงานสอบสวน
- ประมวลกฎหมายวิธีพิจารณาความคดียาเสพติด 2564
- ประมวลกฎหมายยาเสพติด พ.ศ.2564
- พระราชบัญญัติรถยนต์ พ.ศ.2522
แผนบริหารราชการของสำนักงานตำรวจแห่งชาติ ประจำปีงบประมาณ พ.ศ.2568
15 นโยบายการบริหารราชการ ประจำปีงบประมาณ พ.ศ.2568